24小时广告服务热线 400-8853-021
首页>>媒体数据

媒体数据简介

2026年玩转社交媒体平台,看这篇就够了

随着我国网民规模突破11亿、社交应用使用率达98.6%,社交媒体平台已经成为当下网民日常不可或缺的网络活动方式。当前,社交媒体平台的竞争已从增量拓展转向存量深耕阶段。平台普遍面临内容同质化加剧、商业化与用户体验难以平衡等挑战。

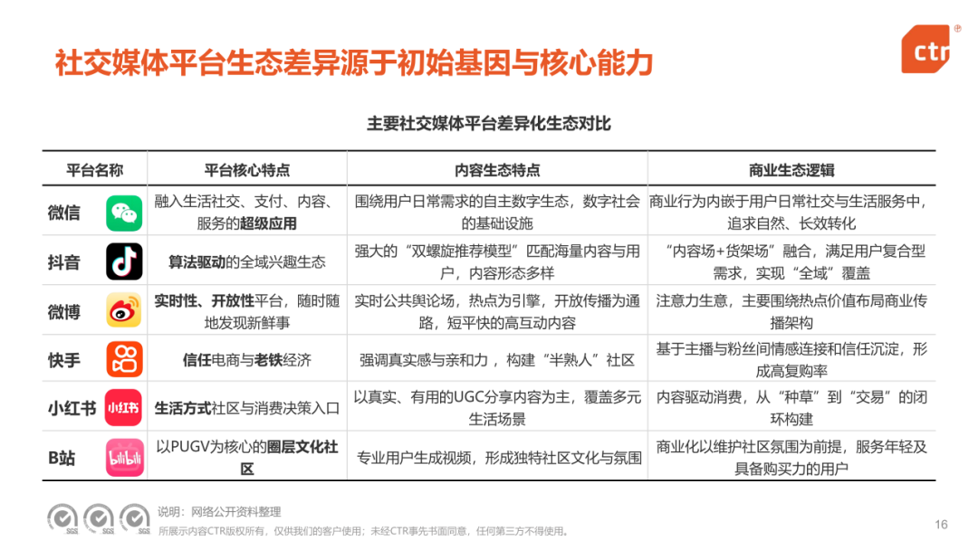
本报告基于CTR在线调研、全网舆情监测及对媒介行业的长期深度洞察,深入解析用户在不同社交媒体平台上的使用习惯与态度认知,发现当前用户已形成“闭麦冲浪、多平台按需切换”的使用习惯:各社交媒体平台基于自身独特的初始基因与核心能力,在用户心智中建立起难以替代的差异化定位——微博成为社交媒体平台中社会大事件和文娱热点的传播主场,小红书深耕生活“种草”,B站聚焦圈层同好等。这种鲜明的生态分化,直接驱动了平台在核心人群、商业模式及营销爆款打造上的差异。

此外,结合当前社交媒体面临的发展挑战,本报告指出AI赋能、本地生活、电商与供应链以及国际化扩张已成为四大关键方向。报告期待通过对社交媒体平台的年度观察,在注意力成为流通货币的社交媒体环境之下,揭示流动时代中价值锚点。


完整报告下载请在后台

回复关键词“社媒行业研究

图片
图片
图片
图片
图片
图片
图片
图片
图片
图片
图片
图片
图片
图片
图片
图片


上一篇:央视市场研究(CTR)联合哔哩哔哩(B站)发布《BILIBILI 2026年轻人消费趋势报告》
下一篇:没有了!

互动企业

我们致力于提供长期的优质服务,陪伴客户共同成长